Marc Murray

Player retention in live-service games

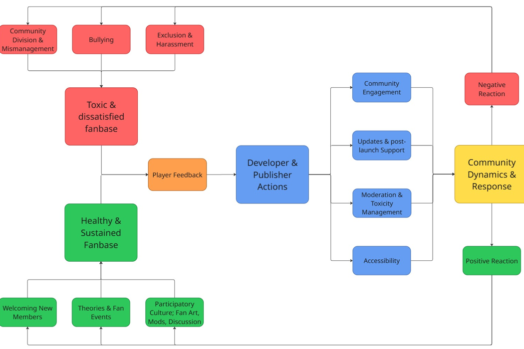
This in-depth framework on player retention strategies in live-service games discusses how studios can ensure positive player retention in their live-service game. This framework has been built on case studies on Helldivers 2 and Team Fortress 2. Focusing on four research questions, "How can developers and publishers collaborate to sustain a healthy and engaged fanbase for a live-service video game?", "In what way does toxicity form within a live service fanbase?", "How can a studio minimise toxicity from the fanbase of their live service game?", and "How can studios and publishers attract an audience to their live service game post-launch?".

Project info

  • Developer Marc Murray
  • Showcase year 2025
  • Programme Game Design and Production

What are your hopes and future ambitions for after graduation?

My aim for the future is to further develop my knowledge and abilities as a producer where possible. to achieve this my objectives are to either continue education into postgrad or to learn more through practical experience by seeking employment.

What motivated you to develop/create this project?

Live-service gaming has drastically expanded in recent years showing no signs of stopping, resulting in a highly competitive part of the games industry. This coupled with the benefit these live-services have on gamers who cannot afford to buy the newest AAA title, has made gaming more accessible to all financial backgrounds. Take Helldivers 2 as an example, this live-service cost £35 upon release and the in-store 'warbonds' can be earned through simply playing the game or through buying 'Super credits' for £7.99. With each 'warbond' having enough items to cover the needs of each play style and being viewable before purchase, allows players to purchase these cosmetics, stratagems, and weapons  without feeling 'robbed'. Long running franchises such as Call of Duty have also turned to the live-service model in recent years. I believe the live-service model is the way forward for modern gaming and not only can this model be beneficial for the gaming community but can also be especially lucrative for studios and publishers.

Share this page

Pause carousel

Play carousel